大學考情

【115離島.原住民】醫事公費生2/25-3/11報名 上傳資料 收藏

  大學問編輯部   2026-02-21    離島及原住民 , 醫事公費生

  分享

離島地區和偏鄉的同學以及原住民生請留意,115年「醫事公費生」於115年2月25日上午9點起開始報名,至3月11日下午5點截止,同學可至高雄醫學大學招生入學資訊網,點選「醫事人員養成計畫招生--學士班」的「網路報名」,即可開始報名並上傳審查資料,免繳報名費。報名期間系統24小時開放,最後一天則開放至下午5,逾期則不受理。請記得要事先準備好符合規範的數位照片檔,報名時須上傳。

報名時,請留意校系招生的籍屬身分規定,考生每人最多填寫8個志願

★什麼是「醫事公費生」?請參考:3分鐘看懂離島&原住民醫事公費生

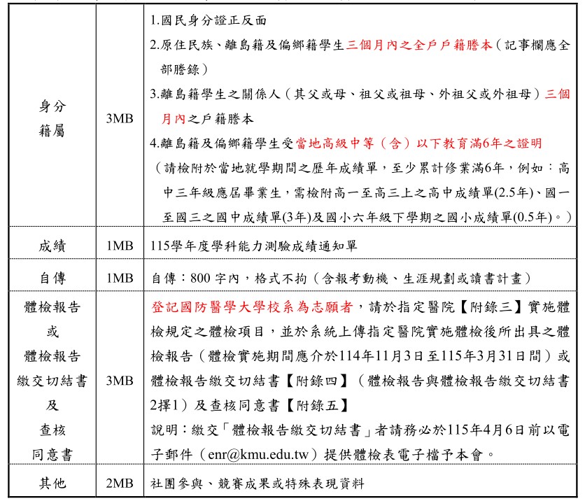
上傳以10MB為限

需上傳的審查資料包括:身分籍屬的證明文件、學測成績單、自傳以及其他表現成果等資料,若是報考國防醫學大學還須上傳體檢報告及查核同意書。審查資料請分項上傳,總資料大小以10MB為限

審查資料上傳期間為115年2月25日上午9點起至3月11日下午5點。上傳資料若遇任何問題,可於上班時間電洽07-3234133或07-3121101轉2109。

確認送件後 不可修改

審查資料於上傳期間或未點選「確認送件」前,皆可修改後重複上傳。

確認資料無誤後請點選「合併檔案」後,再點選「檢視檔案」,確定無誤後,點選「確認送件」後才算完成報名。若已點選「確認送件」,或上傳資料時間截止後,則不能再修改,還請考生留意。



 返回  

  延伸閱讀